自定义组件
1. 组件逻辑
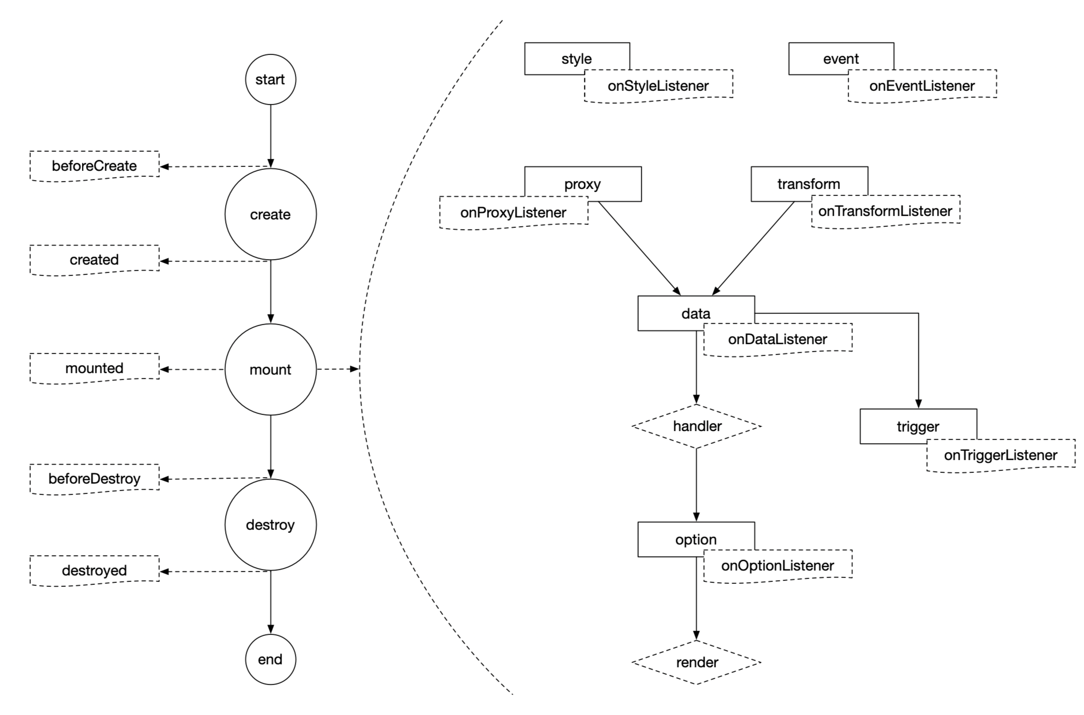
组件的逻辑如下图所示,左侧为组件的生命周期,右侧为组件渲染完成后的活动逻辑。

生命周期
组件的生命周期分为 create、mount、destroy 三个阶段,共包含 beforeCreate、created、mounted、beforeDestroy、destroyed 共5个钩子函数,与vue组件的钩子函数一致。
活动逻辑
由于组件采用了数据驱动的模式,而组件的数据主要存储在 style、proxy、transform、data、option、trigger 6个配置项中,当某个配置项中的数据发生变更时,会触发其他配置项的变化,主要的触发逻辑如图中箭头所示。
- style
样式数据,发生变更时,会触发钩子函数 onStyleListener 。
- proxy
数据源配置,发生变更时,会触发钩子函数onProxyListener,并重新从数据源获取数据,并存储到 data 中。
- data
默认的数据集,如果使用API、数据库等动态数据源时,从远端获取的真实数据会覆盖此处的默认数据。发生变更时,会触发 config.handler 函数,将数据进行转换映射,并存储到 option 中。
option 与 data 的区别在于, data 中的数据是面向 proxy 的,用于接收从数据源获取到的数据集;而 option 中的数据和配置项是面向组件模板 template 的,因为 template 中的数据绑定和属性引用必须显式声明。
- transform
数据映射规则,发生变更时,会触发钩子函数 onTransformListener。
- option
组件面向 template 的功能数据,发生变更时,触发钩子函数 onOptionListener,并调用 config.render 函数,render 函数主要用于渲染那些无法通过数据绑定来进行渲染的数据。例如:echarts的配置项发生变更时,是无法自动渲染到页面上的,必须调用 echarts.setOption(this.config.option) 来载入配置。
- trigger
触发器配置,发生变更时,触发钩子函数 onTriggerListener。
- event
事件配置,发生变更时,触发钩子函数 onEventListener。
2. 开发规范
脚本示例
用户可以按照规范编写组件的开发脚本,并将其注册到系统中,即可对组件进行扩展,开发脚本示例如下:
注意:开发脚本中不允许包含任何注释
/**
基本格式为:
(function () {
return {
// 字符串,vue格式的HTML模板,可包含vue的指令,数据绑定等操作,比如v-if, @click等。
template: "",
config: {
// 对象,组件的基本样式,可为空。
style: {},
// 对象,组件本身的配置,必填。
option: {},
// 数组,组件载入的默认数据,必填。
data: [],
// 数组,组件的事件注册,可为空。
event: [],
// 对象,组件默认的数据源配置,可为空。
proxy: {},
// 对象,组件的数据映射规则,必填。
transform: {},
// 数组,组件使用的触发器,可为空。
trigger: [],
// 函数,将data数据转化为合适的格式,并赋值给option中的相应属性,必填。
handler: function(config){}
// 函数,在option变更后执行,通常用于chart、map等组件用于执行setOption等渲染操作,
// 可为空。
render: function(config) {}
}
}
})()
*/
(function () {
return {
template: `
<button style="font-size:40px;"
@click="onEvent('click', config.data[0])">
{{config.option.data.name}}
</button>`,
/**
* 方法
*/
methods: {},
/**
* 监听器
*/
watch: {},
/**
* 组件配置
*/
config: {
/**
* 组件样式
*/
style: {
// 宽度,默认值:400
width: 400,
// 高度,默认值:300
height: 300,
// 透明度,默认值:1
opacity: 1,
// 初始的可见性,'visible'/'hidden',默认值:'visible'
visibility: 'visible'
},
/**
* 用于储存组件的配置项,以及template中绑定的数据,所有需要绑定的属性都需要显式声明
*/
option: {
data: {name: null}
},
/**
* 组件初始化时的默认数据
*/
data: [
{name: '按钮一', value: 80}
],
/**
* 事件配置,会被自动转换为事件面板上的配置项。
* 其中每个元素表示一个事件,当事件触发时,组件会根据配置,将组件的内部属性值向外传
* 递给指定的全局变量,当其他组件与该全局变量进行了绑定,则会触发这些组件的变化,
* 例如:组件的显示与隐藏,组件从远端接口重新获取数据。
* 其中各属性的含义如下:
* - name: Echarts的组件事件,
* 详细参考:https://echarts.apache.org/zh/api.html#events
* - comment: 事件中文说明,会出现在事件配置面板上
* - binders: 事件触发时,向外传递数据的规则,其中各属性含义如下:
* - name: 当未声明 prop 属性时生效,表示对外传递数据对象的属性名,
* 例如下面的第2条绑定规则,
* {name: 'series', comment: '数据名', state: null},
* 表示柱图中某个柱子,或者饼图中某个扇形被点击,假设点击的是data中的
* 第1个数据对象,即 {name: '周二', series: 87},
* 此时对外传递的值为series属性对应的87
* - comment: 对外传值的中文说明,会显示在事件配置面板上
* - prop: 当 prop 声明时,则事件对外传值时,不再从 data 的数据对象中取值,
* 并对外传递,而是从Echarts的事件函数的参数params中取值,
* 例如下面的第 3 条绑定规则,
* {name: 'data', comment: '参数对象', prop: 'data', state: null}
* 表示对外传递属性params.data的值,params的具体说明参考上面
* Echarts鼠标事件在线文档
* - state: 当事件触发时,用来接收对外传值的全局变量属性名,这个全局变量名由
* 用户进行配置,所以state的的值固定为 null
*/
event: [{
name: 'click',
comment: '点击事件',
binders: [
{name: 'name', comment: '数据名', prop: 'name', state: null},
{name: 'series', comment: '数据值', state: null},
{name: 'data', comment: '参数对象', prop: 'data', state: null},
]
}],
/**
* 数据代理,可以不声明,或声明 type: 1,表示默认数据源为本地静态数据,
* 即从上面的 data 属性获取数据。
* 高级配置项可联系开发人员获取。
*/
proxy: {
type: 1,
},
/**
* 数据映射规则,这个规则会在数据配置面板上自动转换为配置界面,
* 通常与data中的数据属性保持一致。
*/
transform: {
mapper: {
name: null
}
},
/**
* 触发器,此处的配置会自动转化为事件面板上的触发器配置界面,其中各属性的含义如下:
* - show: 表示此触发器是否在触发器配置界面显示,通常设置为true即可
* - name: 显示在触发器配置界面的说明
* - binder: 此处是由用户进行设置的触发器绑定规则,默认为null即可
* - prop: 当触发器相关的内/外部属性发生变更时,触发组件的哪个属性发生变更
* - defaultValue: 当用户未对该触发器进行设置时,prop指向属性的默认值
* - isScript: 表示binder中的配置是作为javascript脚本,还是作为字符串。
* 为true时,表示binder的内容会作为脚本进行执行,执行结果赋予该组件
* 的相应属性;为false时,表示binder的内容会作为字符串直接赋予该组件的相应属性,
* 例如Iframe组件的URL属性就是利用此机制进行实现。
* - mapper: 表示binder计算得到的结果分别对应什么值,该值才是最终被赋予组件的相
* 应属性的值,此属性主要用于规范值的范围,避免用户在 binder 中声明过于复杂的结
* 果,或因拼写错误导致脚本执行失败。其中各属性的含义如下:
* - key: binder计算出的结果
* - value: binder计算结果对应的值,最终赋予组件的相应属性
* - comment: 触发器面板上的说明文字
*/
trigger: [{
show: true,
name: '可见性',
binder: null,
prop: "config.style.visibility",
defaultValue: true,
isScript: true,
mapper: [
{key: true, value: 'visible', comment: '返回 true 时显示'},
{key: false, value: 'hidden', comment: '返回 false 时隐藏'},
]
}],
/**
* 组件的所有配置都加载完成后(包括从远端获取数据),在组件渲染之前,所做的最后
* 操作,通常,远端获取的数据属性与transform的默认属性差距较大,需要根据
* transform.mapper中的映射规则,对数据进行转换处理,并赋予option中的相应属
* 性,然后才可使组件成功渲染。
* 高级用法:由于handler是在渲染之前执行,所以还可以对组件的其他属性进行适合的
* 修改,从而实现更高级的功能。例如:可以根据远端获取的数据,计算饼图每个扇形的
* 渐变色范围。
* - config: 此组件的完整配置项,基本结构与此JS脚本的返回值一致。
*/
handler: function (config) {
let data = config.data[0]
let mapper = config.transform.mapper
let propValue = mapper.name || 'name'
config.option.data.name = data[propValue]
},
/**
* 组件渲染,当handler将数据转换到option中后,渲染组件的函数,
* 例如:echarts.setOption(this.config.option)
*/
render: function (config) {
console.log("render")
}
},
/**
* 钩子函数
*/
hooks: {
beforeCreate: function (self) {
console.log("beforeCreate")
},
created: function (self) {
console.log("created")
},
mounted: function (self) {
console.log("mounted")
},
beforeDestroy: function (self) {
console.log("beforeDestroy")
},
destroyed: function (self) {
console.log("destroyed")
},
onEvent: function (eventName, item, index, self) {
console.log("onEvent")
},
onStyleListener: function (val, oldVal, self) {
console.log("onResizeListener")
},
onTriggerListener: function (val, oldVal, self) {
console.log("onTriggerListener")
},
onDataListener: function (val, oldVal, self) {
console.log("onDataListener")
},
onOptionListener: function (val, oldVal, self) {
console.log("onOptionListener")
},
onProxyListener: function (val, oldVal, self) {
console.log("onProxyListener")
},
onTransformListener: function (val, oldVal, self) {
console.log("onTransformListener")
},
onEventListener: function (val, oldVal, self) {
console.log("onEventListener")
}
}
}
})()
3. 属性
在开发组件时,系统内置了部分保留属性,以供开发者调用。
base
大屏画布的配置属性,包括分辨率,背景图片,背景色等。
config
组件配置信息,通过 lodash.assignIn(DEFAULT_CONFIG, CUSTOM_CONFIG) 生成,DEFAULT_CONFIG 表示组件的默认配置项,CUSTOM_CONFIG 为上面 脚本示例 返回值中的 config 对象。
dynamic
组件从外部传入的原始配置项,即上面 脚本示例 返回值中的 config 对象。
需要注意的是, dynamic == config 为 false ,二者并不相等。
store
Vuex store对象,可以通过 this.store 调用
echarts
Echarts模块,当需要使用Echarts图表、地图时,可以在钩子函数 mounted 中实例化Echarts对象,然后就可在组件中对Echarts实例进行操作,如下:
hooks: {
mounted: function (self) {
let dom = document.getElementById(DOM_ID)
this.chart = this.echarts.init(dom)
}
}
4. 方法
系统还内置了部分方法,供开发者调用。
onEvent
说明:
事件触发函数,内置了一套对外传值规则,此函数会根据参数和 脚本示例 中的 config.event 配置,获取相应的数据值,并对外传递给全局变量,从而触发其他相关组件的联动。
参数:
String eventName
事件名,在 config.event.name 中声明。
Object item
向外传值的数据对象。当 config.event.binders.prop 属性声明时,从 item 对象中取值并对外传递
Integer index
向外传值的数据索引。当 config.event.binders.prop 属性未声明时,从 config.data[index] 对象中取值并对外传递